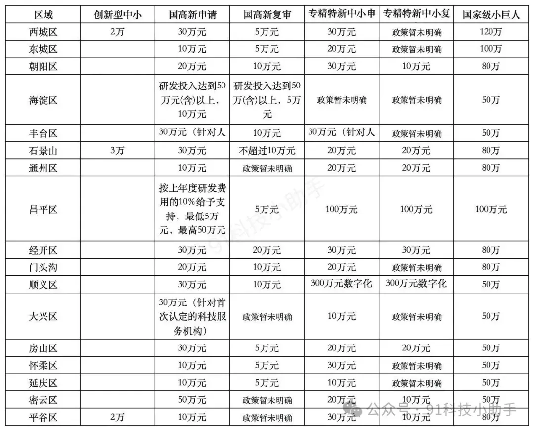
北京高新技术企业、科技型中小企业补贴及企业银行贷款政策
汇总了北京市各区科技企业的奖补政策,具体执行请以各区官方最新文件为准。
北京的高新技术企业、科技型中小企业在银行贷款方面可享受多项政策支持,涵盖低息贷款、专项信用贷、风险补偿、财政贴息等,具体政策如下:
一、低息贷款与专项信用贷:利率创新低,产品精准化
当前北京市场企业经营贷主流利率区间为2.35%-2.5%,部分科技型企业可享受更低利率,上海银行经营贷利率已降至2.11%。多家银行针对科技企业推出了专项信用贷产品,无需抵押担保,放款快捷。
建设银行“善科贷”
适用对象:专精特新科技企业
额度:首次申请单笔最高1000万元,无需担保机构
时效:从签约到放款仅需2周
北京银行“领航e贷”
适用对象:年营收≥2000万元的专精特新、小巨人企业
额度:最高2000万元,期限3年
特色:支持随借随还,资金使用灵活
北京银行“金粒e贷”
适用对象:具备核心技术的专精特新潜质企业
额度:最高1000万元
特色:提供智能审批服务,提升融资效率
专项信用贷利率优惠叠加财政贴息
普惠小微信用贷在LPR基础上下浮30-50个基点,叠加财政贴息后,优质企业实际利率可低至3.0%以下。部分科技型企业还可享受最长1年的还款宽限期。
2026年新增5年期贴息计划:在年息2.45%基础上直接贴息50%,实际年化利率仅1.25%,最高可贷1000万元。创业型企业、新收购企业均可申请。
二、风险补偿与担保支持:政府分担风险,银行敢贷愿贷
为鼓励银行向科技型中小企业放贷,北京市及各区建立了多层次的风险补偿机制。
区域性风险补偿政策
支持范围:信用贷款、知识产权质押贷款、应收账款质押贷款
补偿条件:贷款项目被认定为不良贷款(次级、可疑、损失类),且贷款利率在同期LPR基础上上浮不超过150个基点(BP)
北京经济技术开发区(亦庄)创新政策
全市首个科技创新类中小企业贷款风险补偿政策,最高贷款额度达3000万元
风险补偿比例提高至50%,大幅降低银行放贷顾虑
银担分险机制
引入政府性融资担保公司,通过银担分险合作方式发放保证担保贷款
银行机构自担风险责任不低于贷款本金的20%,有效降低企业融资门槛
三、贷款额度与期限优化:更灵活、更长期
灵活额度配置
期限延长,匹配长期资金需求
企业信用贷:最长3年
房屋抵押贷:最长10年(先息后本)或30年(等额本息)
企业可根据自身经营周期和现金流状况,灵活选择还款方式。
以上政策及产品信息来源于2026年北京市各银行及区政府公开资料。具体执行标准、申请条件、利率以各银行及各区官方最新文件为准。

